

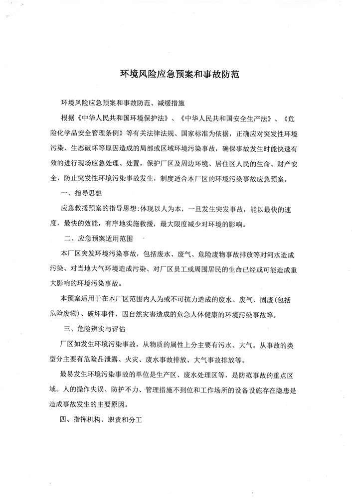
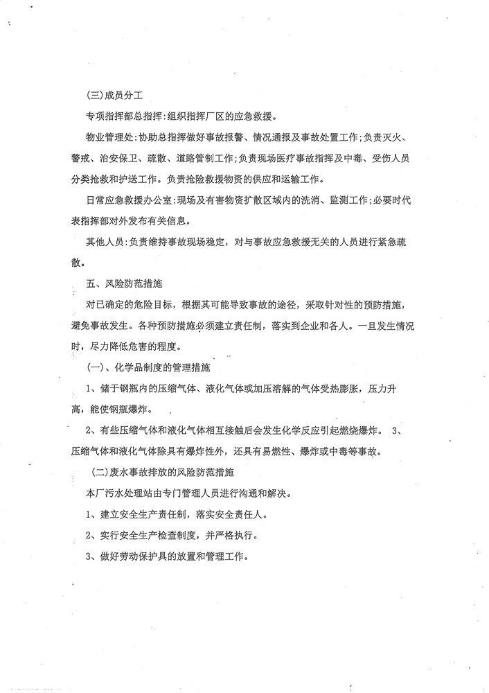
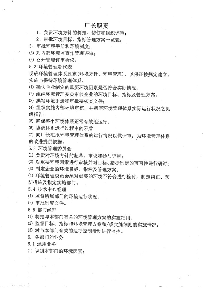
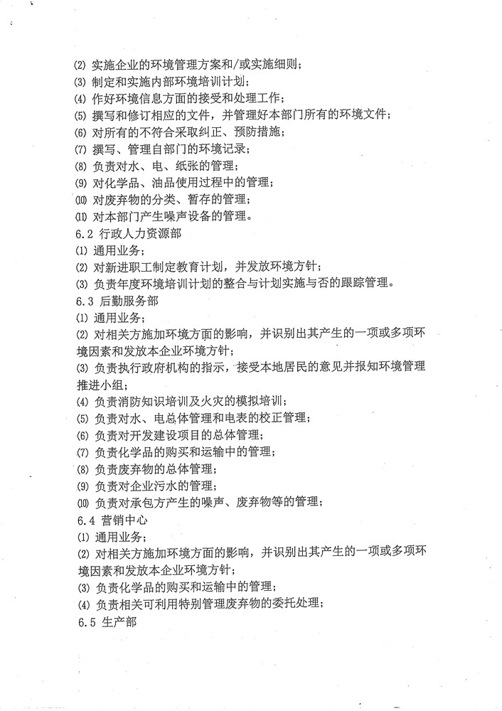
北方空间(天津)建筑科技有限公司新建年产5万吨钢结构件项目竣工环境保护验收监测报告表及环境风险应急预案和事故防范












.jpg)
.jpg)





.jpg)



.jpg)


.jpg)
.jpg)
.jpg)
.jpg)

.jpg)

.jpg)
.jpg)
.jpg)
.jpg)

.jpg)
.jpg)

.jpg)
.jpg)











.jpg)







.jpg)



.jpg)


.jpg)


.jpg)
.jpg)



.jpg)

.jpg)
.jpg)
.jpg)
.jpg)
联系我们:webmaster@north-space.com
公司地址:北京市朝阳区和平里东土城路14号建达大厦22层
工厂地址:天津市宝坻区林大路大口屯开发区
邮政编码:100013 电话:010-85271521 传真:010-85271524
工厂地址:天津市宝坻区林大路大口屯开发区
邮政编码:100013 电话:010-85271521 传真:010-85271524

京公网安备 11010502036199号